상세 컨텐츠

본문 제목

브랜드 얼라인먼트(brand alignment)를 위한 더스박스(Thus Box)

브랜딩/브랜드인사이트

by Content director 2023. 1. 5. 15:18

본문


축을 중심으로 한 자율적 회전운동, 그것이 브랜딩 활동의 얼라인먼트의 진짜 의미다.  

 

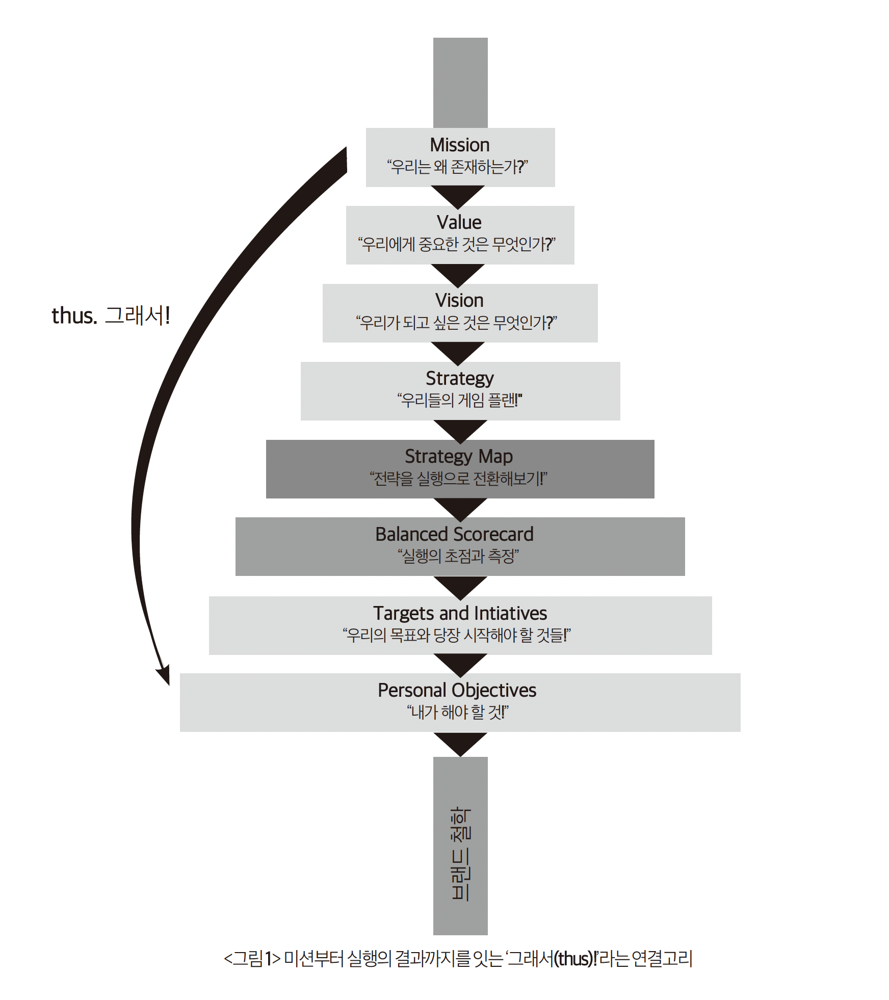
‘구슬이 서말 이라도 꿰어야 보배다’라는 속담은 브랜더에게도 상당히 유효하다. 감흥을 주는 미션, 가슴을 뛰게 하는 비전, 톡톡 튀는 아이디어로 무장한 전략과 전술도 그것이 하나의 방향성을 갖고 제대로 꿰어지지 않는다면 브랜딩에는 실패할 것이라는 경고를 담고 있기 때문이다. 그렇다면 브랜딩에 있어 구슬을 꿰는 실에 해당하는 것은 무엇일까? 

 

브랜딩에 있어 구슬을 꿰는 실에 해당하는 것은 무엇일까? 바로 ‘철학’이다. 


바로 ‘철학’이다. 마케터나 브랜더에게 ‘철학’ 이야기를 꺼내면 형이상학적인 이야기, 실상과 거리가 먼, 현재 나의 고민 범주와는 아무런 관계가 없는, 뜬구름 잡는 이야기라고 느끼고 ‘그것은 나 (직원) 말고 리더가 고민해야 할 문제’로 치부하곤 한다. 


이것은 상당히 심각한 오해다. 각 브랜드의 철학이야말로 현장에서 가장 생생하게 살아 있는 것이어야 한다. 철학만큼 전략과 전술의 실질적인 방향성이 되고 해야 할 것과 하지 말아야 할 것의 구체적인 가이드라인이 되는 것도 없다. 

 

일관성은 매번 똑같은 모습을 보여 주라는 의미가 아니다. 
변화하되 변하지 말아야 할 기준을 두란 의미다. 


사실 핵심가치, 비전, 전략, 전술 등 브랜드 경영의 요소들은 브랜딩을 위한 것, 즉 우리 기업의 존재 이유(미션)를 어떻게 하면 최대한 효율적이고 효과적으로 전달할까에 대한 고민에서 파생된 것이라 할 수 있다. 예를 들면 “우리의 미션은 A다. ‘그래서’ 우리에게 가장 중요한 핵심가치는 B이며, 이를 구체화하기 위해 C라는 비전을 세운다. ‘그래서’ D라는 전략과 전술을 실행할 것이다”라는 문장을 만들 수 있어야 한다. 즉 기업 활동의 모든 것을 ‘그래서’로 연결했을 때 어색함이 없는, 명확한 시퀀스(Sequence, 자연스런 귀결)를 느낄 수 있어야 하는 것이다. 

많은 브랜드학의 구루들이 브랜딩 활동의 일관성을 강조한다. 여기서의 일관성은 매번 똑같은 모습을 보여 주라는 의미가 아니다. 변화하되 변하지 말아야 할 기준을 두란 의미다. 축을 중심으로 한 자율적 회전운동, 그것이 브랜딩 활동의 얼라인먼트의 진짜 의미다.  

“당신 기업의 브랜딩 요소들은 ‘그래서’로 연결되고 있을까?”


출처 : 유니타스브랜드 Vol 23 브랜드임계지식사전 유니타스브랜드 SEASON 2 Choice 
-0°c melting

0°c melting 
0℃. 이제 흐를 차례다(melting). 유연한 움직임으로 단지 ‘이름’ 에 국한되던 브랜드 개념이 어떻게 하면 가치와 철학을 지닌 ‘존재’로 거듭날 수 있을지를 이해할 시간이다. 하지만 방향성을 지니지 못한 흐름은 산발적 흩어짐일 뿐이며 강을 이룰 수도, 바다에 이를 수도 없다. 이 섹션은 브랜드를 구축하는 사람들이 함께 나아가야 할 기본적인 방향성, 즉 마케팅이 아닌 브랜딩의 관점은 무엇인지, 그것은 어떻게 가질 수 있는지, 대체 브랜드란 무엇인지, 브랜드가 되기 위해서는 무엇을 갖춰야 하는지에 대한 개념을 정립할 수 있는 용어들로 구성되어 있다. 

마케팅과 브랜딩은 엄연히 다르다. 그 다름이란 단순히 의미적인 차이를 말하는 것도, 어느 하나가 다른 하나에 속하고 말고의 문제도 아니다. 결론부터 말하자면 마케팅 활동은 모두 브랜딩 활동으로 변해야 한다. 제품(product)을 만들고 가격(price)을 책정하고 고객 접점(place)을 찾고 거기서 최대한 많은 제품을 파는 것(promotion - 이것의 조합이 4P Mix다)을 목적으로 둔 활동이 마케팅이라면, 브랜딩은 보이지 않는 가치를 눈에 보이는 것(product)으로 구현하고, 그것을 가질 수 있는 것으로 전환(price)하여 끊임없이 고객과 대화할 수 있는 공간을 찾아(place)전하고 싶은 메시지가 더 빨리 전파될 수 있는 스마트한 전략을 찾는 일(promotion)이라 할 수 있다. 같은 4P 활동이지만 그 목적도, 결과도 다르다. 양적 성장을 위한 마케팅은 질적 성장을 위한 브랜딩 활동으로 전환되어야 한다. 그것이 양적 성장을 견고하게, 또 오랫동안 유지할 수 있는 더 스마트한 전략일 것이다.
브랜딩 임계지식은 마케팅과 브랜딩 사이의 희미한 경계선을 명확하게, 좀 더 쉽사리 넘어설 수 있는 디딤판 역할을 할 것이다.
사업자 정보 표시
주식회사 엔텔러키 | 조태현 | 서울특별시 중구 퇴계로 18길 77, 3층 초현실오피스 9층 | 사업자 등록번호 : 298-87-03605 | TEL : 02-779-0215 | Mail : unitasbrand@gmail.com | 통신판매신고번호 : 호 | 사이버몰의 이용약관 바로가기

관련글 더보기

댓글 영역